Star Wars cockpit from the beyond

Thanks Andre,

Can these be tested plugged in but not powered on?


I'm not following you. You can (and should) first test the voltages on the AR without the game board plugged in. Then if they are ok, power it up again with the game board plugged in, and test them on the game board, but with the monitor not plugged in. See if you can get the board to play blind.

Then if it does play blind, test the AC voltages on the XOUT and YOUT test points on the game board, before connecting the monitor. You want to see 2-4V AC on each one, and between -1 and +1V DC. If they are out of these ranges, do not connect the monitor, as you have game board issues (and can easily blow your monitor) and will probably need repairs to the game board.

Also, Andrew, not Andre. (And I actually go by Andy to most people, but it's all good.)
 
Also, Andrew, not Andre. (And I actually go by Andy to most people, but it's all good.)

R U SURE?

Now you can call the OP, Shaun and get away with it. LOL

shaun.png


BTW, the ARII has no +5VDC "test point". But I'm sure OP will figure it out. Andie. :)
 
R U SURE?

Now you can call the OP, Shaun and get away with it. LOL

BTW, the ARII has no +5VDC "test point". But I'm sure OP will figure it out. Andie. :)


The whole Shaun/Shawn thing always gets me. I can never remember whose name is spelled how, and always have to look it up.

And yes, there technically is no +5V test point labeled on the AR (unless you have an Asteroids AR-I, which you don't). But you can use the + side of the C1 cap, on any AR.
 
Got it, thanks Andrew

I know i'm new to this, but i'll get there and I very much appreciate the help.
 
Actually, if you read the story in the FAQ, red isn't always dead (though it often is).

Apparently there were some reds that did not fall into the problem category (and the speculative story behind that is interesting), so I actually always test them now when I see them, and don't assume they're bad. (I have not found a good one yet however, but the FAQ documents that they can exist).
I had an original, working red years ago, so they do exist.

Scott C.
 
With the game board and deflection board unplugged and using only the test points on the AR board, I'm getting:

+12 is 25.6v
+10.3 is 30v
+5 is 10v

Is this spiked because the other boards aren't plugged in or is this thing pushing way to much power?
 
With the game board and deflection board unplugged and using only the test points on the AR board, I'm getting:

+12 is 25.6v
+10.3 is 30v
+5 is 10v

Is this spiked because the other boards aren't plugged in or is this thing pushing way to much power?


Something is very wrong. All of those values are roughly two times what they should be.

Sanity check your meter first. Measure a 9V DC battery with it, as many meters will get flaky when the batteries get low.
 
OP is in California. Lots of knowledgeable collectors in California.
OP should ask one to come over and help teach the basics etc. Most will help for a slice of pizza and a bottle of beer. LOL My 2cents. :cool:
 
OP is in California. Lots of knowledgeable collectors in California.
OP should ask one to come over and help teach the basics etc. Most will help for a slice of pizza and a bottle of beer. LOL My 2cents. :cool:

Hey, if anyone's in the Central Valley I'd provide the morning coffee and or afternoon beer. Anyone near by?

In the meantime, I'll continue reading up. It's all new to me. But I'm learning the basics.
 
Ok a retest with fresh battieries gave me

+10.3 is 13.6
+5 is 4.8
-5 is. -6.3
+22 is 24.8
-22 is -24.8
+12 is 11.9

Is this adequate to plug in the next board? If so should the deflection stay unplugged in the process?

Thanks guys
 
Ok a retest with fresh battieries gave me

+10.3 is 13.6
+5 is 4.8
-5 is. -6.3
+22 is 24.8
-22 is -24.8
+12 is 11.9

Is this adequate to plug in the next board? If so should the deflection stay unplugged in the process?

Thanks guys

Those are unloaded voltage rails?
If so, the +5V is low and you'll likely need to tweak it when the logic board is attached.
The others are typical (if not alittle low on +12V; negative regulators are poor when not loaded too; 10.3VDC is unregulated by definition)

I'd plug it in and retest ON THE LOGIC PCB. (monitor not-connected!!!)
Also then test the on-board regulators - review schematic first so you know how many voltages are derived on the logic PCBs and where those are.

If power is OK, then probe X/Y OUT etc. Try to coin up and listen for sounds.
 
With the pcb edge connectors on I get these readings on at AR:

+10.3 is 12.2
+5 is 5.4
-5 is. -4.9
+22 is 24
-22 is -24.1
+12 is 11.9

I'm able to get 16 beeps, no boops on test mode, but no sound when test mode is flipped off, just the speaker hum.


Ok a retest with fresh battieries gave me

+10.3 is 13.6
+5 is 4.8
-5 is. -6.3
+22 is 24.8
-22 is -24.8
+12 is 11.9

Is this adequate to plug in the next board? If so should the deflection stay unplugged in the process?

Thanks guys
 
Last edited:
Well I wasn't sure if it played in attract or if it was even set, so I coined it and started a blind game. It seemed to play all the voices and sound fx as well. I played blind for a minute then when I exited the cockpit sound went out as the cockpit moved. There's no contact anywhere inside that I could see, maybe a coincidence..

First thing I noticed is the the +5 on the AR directly after was around 7v, so I'm looking for the pot to adjust it down a bit.

Also, I put it back into test mode and it's intermittent so I'll have to let it run more after the kids go to bed. Currently it would give me 16 good beeps. A few times in a row then it would randomly throw in a boop, it wasn't consistent so I'll see if I can find consistency shortly.

How am I doing so far guys?
 
Last edited:
Ok, I've coined up a few times and get all music, FX and voices. I adjusted the pot slightly and get +5.05 on the logic and 11.8 on the +12.

I'm making some progress and i'm looking over the schematic now (first time reading one, admittedly).

How do I correctly probe the x/y out?

Thanks
 
Ok, I figured it out. I'm getting +2.4 / -.2 to -.3 on the X out and +1.5 -.7 on the Y out.The - readings jump all around though.
 
Ok, it looks like the next step is checking the regulators. Could you point me in the right direction on those?

Thanks again
 
FYI, you want to adjust the +5V so you measure 5.00V on the game board, using the game board 5V test point, and GND test point on the game board you're measuring. You ideally should measure each one of the game boards separately, using the GND's on the board you're measuring. (Always use the GND on the board you're measuring, as that gives you the voltage that the chips on the board 'see'.)

You may find the 5V measurements differ slightly between the 3 boards, but you want them all in the 4.90-5.15 range if possible. (It's ok if one is a bit low, to prevent the others from being too high. Most TTL chips work down to 4.7 or even lower, not that you want to run them that low, but you have some room to spare, so 4.90 won't cause any harm.)

I don't have data for Star Wars specifically, but on most other vectors, you typically get anywhere between 5.3 and 5.8V on the AR, once you have the game board dialed in to roughly 5.00, depending on how dirty and oxidized your edge connector is. You will lose some power in the wiring and connectors, but if the AR is running at 7V, something is wrong.

It's not uncommon for the pot on the AR to cause issues, as they are an open design, and dirt gets in them. I always replace them with new sealed pots, on every AR I refurbish. You may want to work the pot back and forth a few times (with the game board unplugged), then re-set the 5V on the AR, then power down, plug in the game board, and tune it again on the game board, and see if that cleans the pot at all.

The voltages on the XOUT and YOUT look ok. As long as you're getting roughly 2-4V AC and between -1 and +1V DC on both, you should be ok. They all will jump around as the game cycles through attract mode, but you just don't want the DC to be fixed at +/-2V or more, as that's then you're getting into the danger zone for the monitor.

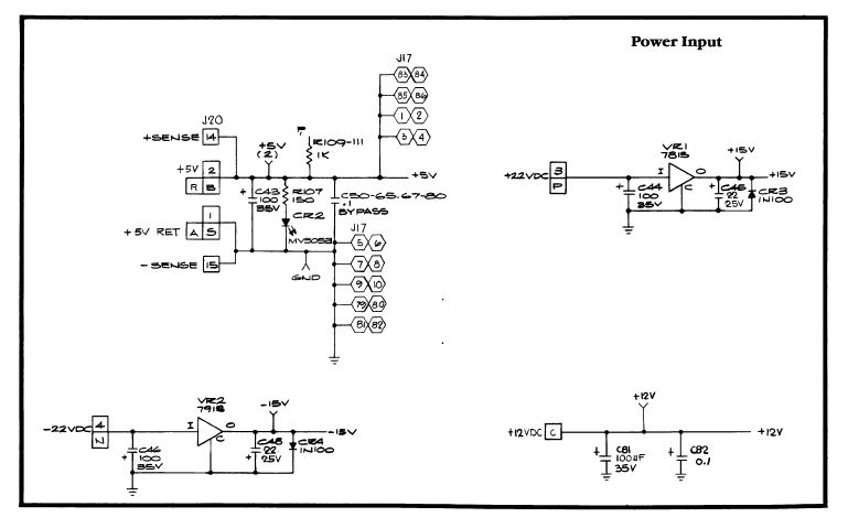
As for the regulators, there should be +15V and -15V test points on the game board, to check those. Near the video adjustment pots. There are also +12 and -5V test points on the sound board (i.e., the smallest of the 3 game boards).
 
Ok, ive checked the voltages on the 3 boards and everything looks to be in adequate range.

What is the next logical step to take from this point? From the 2 seconds it was initially plugged in, it looked like the bit of smoke was coming from the transistors on the deflection heat sink 2N3792 or one of the 4 (I'm thinking the mica on these 4 has worn down causing failure) and possibly from the resistor between M1 and the heatsink on the HV board. I'd like to continue testing and replacing what is needed, as I enjoy the process of learning.

Depending on whether or not I can nail it down, I may still send the boards out and I may do that even if I do get it working, just to ensure everything is as stable as possible.

What steps should I now take knowing all the logic seems to be checking out and my problems lie somewhere on the deflection/HV?

Thanks for all the continued help through this.


FYI, you want to adjust the +5V so you measure 5.00V on the game board, using the game board 5V test point, and GND test point on the game board you're measuring. You ideally should measure each one of the game boards separately, using the GND's on the board you're measuring. (Always use the GND on the board you're measuring, as that gives you the voltage that the chips on the board 'see'.)

You may find the 5V measurements differ slightly between the 3 boards, but you want them all in the 4.90-5.15 range if possible. (It's ok if one is a bit low, to prevent the others from being too high. Most TTL chips work down to 4.7 or even lower, not that you want to run them that low, but you have some room to spare, so 4.90 won't cause any harm.)

I don't have data for Star Wars specifically, but on most other vectors, you typically get anywhere between 5.3 and 5.8V on the AR, once you have the game board dialed in to roughly 5.00, depending on how dirty and oxidized your edge connector is. You will lose some power in the wiring and connectors, but if the AR is running at 7V, something is wrong.

It's not uncommon for the pot on the AR to cause issues, as they are an open design, and dirt gets in them. I always replace them with new sealed pots, on every AR I refurbish. You may want to work the pot back and forth a few times (with the game board unplugged), then re-set the 5V on the AR, then power down, plug in the game board, and tune it again on the game board, and see if that cleans the pot at all.

The voltages on the XOUT and YOUT look ok. As long as you're getting roughly 2-4V AC and between -1 and +1V DC on both, you should be ok. They all will jump around as the game cycles through attract mode, but you just don't want the DC to be fixed at +/-2V or more, as that's then you're getting into the danger zone for the monitor.

As for the regulators, there should be +15V and -15V test points on the game board, to check those. Near the video adjustment pots. There are also +12 and -5V test points on the sound board (i.e., the smallest of the 3 game boards).
 
Last edited:
Back
Top Bottom