Arcadenut
Well-known member
1- i do not know if that 4066 from ms pac is working. The ms pac board is a salvage board i use for parts...the parts ive used off it in the past worked on other games so i can only assume the 4066 is good...but again..i never seen the ms pac board working.
Well, if you have the same exact results, chances are the part is probably OK. Could still be bad, but for now let's just assume it's OK until you do some more test.
2 - i tried a different method, for the first time, for removing the soldered chips...on the solder side i used a heat gun to heat up,the chip area..held the heat gun about an inch or two from the board...while on parts side i clamped down on the chip ends with a chip removing tool...i then slightly tugged on the chip as it heated below until it slipped right out...i did the same on the pp board to remove 8k. Once removed i used a desoldering gun with a .08 tip and cleaned the holes..slipped the socketed chip in then soldered it in....i loaded it into the cabinet and the game booted right up...but still no gas. My concern was the heat from the heat gun would possibly damage components close to 8k area because it does get really hot in the whole area...but the game lit right up so i will assume there was no heat damage to close components....and there was zero discoloration on solder side from the heat...zero burned looking area....so that was a success i feel as far as procedure goes and will do it in the future from now on.
Heat Gun = Bad idea. If you plan on doing a lot of board work get a good desoldering gun. The Hakko FR300 is good, but there are cheaper alternatives if the price is a problem.
3 - I did not logic probe anything on 8j or 8k. I was too discouraged to go further so i shut it all down until i get new ideas/suggestions what to do next...maybe replace 8J next?
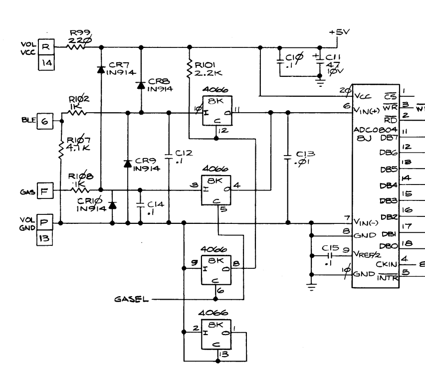
This is the next logical step. Break out the logic probe and start at pin 6 of 8J and work your way backwards. See further below....
4 - i picked up a 5k volume pot from radio shack thinking that may work in place of existing pot...after i replaced 8k i had zero gas with the new pot....so i figured maybe that new pot wouldnt work because its for volume? ??..i dunno..seems like it would work, right? Anyway, i then removed the new pot and reinstalled the original pot thinking with the "new" 8k the original pot may be needed in the game...zero luck..no gas.
I don't think your existing POT is the problem. Even with a bad spot in it, you should get something. Might not be the full throttle, but at least partial or intermittent.
So maybe now i will order a new 4066 for 8k and may as well buy a new chip for 8j.
Hold off on this until you've checked the rest of the circuit with your logic probe. You might be chasing something that isn't the problem.
Pin 6 of 8J is connected to Pin 11 of 8K. So you want to use the logic probe on Pin 10 of 8K which is the INPUT side of things and Pin 11 is the OUTPUT side of things (The diagram above has them reversed, but that's ok).
Pin 12 of 8K is the control between pins 10 and 11. If Pin 12 never changes then 10 and 11 will never be connected (or always connected). So if Pin 12 is pulsing and pin 10 never changes, then you follow Pin 10 back to C12, CR9, R101, R107, R108, etc... you want to make sure the resistors are within spec, the cap is good, etc...
If Pin 12 is NOT pulsing, then you follow pin 12 back to pin 8 of 8K. Pin 8 and 9 are the OUTPUT and INPUT and pin 6 controls those two.
If pin 6 isn't working then you follow it to Pin 7 of 8E (page 12 of the schematics) which is an LS259. If that's not pulsing then 8E could be bad.
Hopefully that should be enough to get you going. Gamefixer can correct me if I'm wrong since he knows more about this than I do

