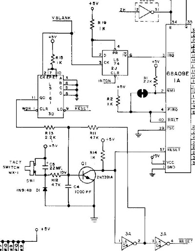
So after spending a couple hours swapping boards and parts and then chasing down signals (sound CPU never coming out of reset, main CPU active but only accessing highest EPROM, nothing useful coming out of PAL @ 2B), I finally lifted the reset pin on the main CPU and activated it manually. What do you know! The board works 100% ... except for the reset circuit.
So how is the reset circuit supposed to work? The resistors and diode check out OK. Having a hard time measuring the caps (one is electrolytic, the other looks like a resistor) and have yet to pull the transistor.
I could just shotgun parts but I am trying to get better at diagnosing and resolving problems on the analog side. Thanks!
So how is the reset circuit supposed to work? The resistors and diode check out OK. Having a hard time measuring the caps (one is electrolytic, the other looks like a resistor) and have yet to pull the transistor.
I could just shotgun parts but I am trying to get better at diagnosing and resolving problems on the analog side. Thanks!

